ICS NAVI ricerca schemi
ICS NAVI ricerca schemi
Come da titolo, cercherei gli schemi elettronici dell'ics navi.
Se qualcuno ha anche la descrizione dei pin delle varie morsettiere sul retro ne sarei grato. Ho visto la guida "Collegare DVD all’ICS navi by Franchino" che riporta in prima pagina la descrizione dei vari segnali dei connettori, ma anche se stampo la pagina non riesco a leggerla
Grazie a quanti mi saranno di aiuto
Umberto
Se qualcuno ha anche la descrizione dei pin delle varie morsettiere sul retro ne sarei grato. Ho visto la guida "Collegare DVD all’ICS navi by Franchino" che riporta in prima pagina la descrizione dei vari segnali dei connettori, ma anche se stampo la pagina non riesco a leggerla
Grazie a quanti mi saranno di aiuto
Umberto
Re: ICS NAVI ricerca schemi
Ciao Umberto !
Fammi capire cosa vuoi fare di preciso e vedo se posso accontentarti.....
Fammi capire cosa vuoi fare di preciso e vedo se posso accontentarti.....
Ypsilon 1.2 8v 2006
Ex: Fulvia 3 1.3s '76, Y elefantino blu '98,
Y Unica '02, Lybra 1.9 jtd '02, Lybra 1.9 Jtd '04

Preferirei spingere la mia Lancia, piuttosto che guidare un'Audi...
Ex: Fulvia 3 1.3s '76, Y elefantino blu '98,
Y Unica '02, Lybra 1.9 jtd '02, Lybra 1.9 Jtd '04

Preferirei spingere la mia Lancia, piuttosto che guidare un'Audi...
Re: ICS NAVI ricerca schemi
Ciao Italo, sei sempre presente e disponibile, grazie.
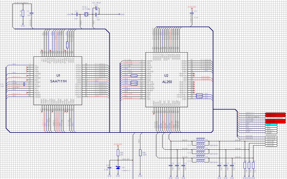
Allora, desidero curiosare gli schemi elettronici perchè avendo progettato dispositivi simili nello stesso periodo magari scopro che ci si può fare qualcosa di interessante. Io nello specifico (come puoi vedere nello schema allegato) avevo utilizzato un integrato philips SAA7111 e un Averlogic AL250 per convertite il segnale da video composito in rgb (potevo entrare in pal e uscire in ntsc, e farci un pò di giochetti prima di andare sul display). Insomma, semplice curiosità (chiamiamola deformazione professionale ........
La descrizione dei connettori mi servirebbe invece per portare un unico cavo nel retro della vettura, dove installare eventualmente le periferiche che mi potrebbero essere utili. Così smonto la plancia una volta sola e faccio un lavoro che mi permette di collegare telecamera di retromarcia ancichè un lettore per film, un lettore mp3, il lettore cd originale o altro. Ma desidero capire bene cosa portare per non essere limitato un domani.
Se ho ben compreso, per utilizzare il display dell'ICS a mio gusto dovrei portare i seguenti segnali:
- un segnale a 1 logico relativo alla commutazione del display in modalità "TV"
- il segnale R
- il segnale G
- il segnale B
- il segnale SYNC
- la GND relativa ai segnali video
- il segnale AUDIO
- la GND relativa al segnale audio
Curiosità: dando un segnale a "1" al pin dedicato di commutazione automatica, mi aspetto che l'ICS faccia tutto lui, ma se in quel mentre arriva una telefonata? Che succede?
Mentre per utilizzare il solo ingresso audio AUX (previsto per il lettore CD) stò leggendomi le varie guide, poi arriveranno le domande.
Per il momento 1000 grazie, ciao
Umberto
Allora, desidero curiosare gli schemi elettronici perchè avendo progettato dispositivi simili nello stesso periodo magari scopro che ci si può fare qualcosa di interessante. Io nello specifico (come puoi vedere nello schema allegato) avevo utilizzato un integrato philips SAA7111 e un Averlogic AL250 per convertite il segnale da video composito in rgb (potevo entrare in pal e uscire in ntsc, e farci un pò di giochetti prima di andare sul display). Insomma, semplice curiosità (chiamiamola deformazione professionale ........
La descrizione dei connettori mi servirebbe invece per portare un unico cavo nel retro della vettura, dove installare eventualmente le periferiche che mi potrebbero essere utili. Così smonto la plancia una volta sola e faccio un lavoro che mi permette di collegare telecamera di retromarcia ancichè un lettore per film, un lettore mp3, il lettore cd originale o altro. Ma desidero capire bene cosa portare per non essere limitato un domani.
Se ho ben compreso, per utilizzare il display dell'ICS a mio gusto dovrei portare i seguenti segnali:
- un segnale a 1 logico relativo alla commutazione del display in modalità "TV"
- il segnale R
- il segnale G
- il segnale B
- il segnale SYNC
- la GND relativa ai segnali video
- il segnale AUDIO
- la GND relativa al segnale audio
Curiosità: dando un segnale a "1" al pin dedicato di commutazione automatica, mi aspetto che l'ICS faccia tutto lui, ma se in quel mentre arriva una telefonata? Che succede?
Mentre per utilizzare il solo ingresso audio AUX (previsto per il lettore CD) stò leggendomi le varie guide, poi arriveranno le domande.
Per il momento 1000 grazie, ciao
Umberto
- Allegati
-
- video composito in rgb out.jpg (181.49 KiB) Visto 206 volte
Re: ICS NAVI ricerca schemi
Sti ca......
Praticamente sei già tre passi avanti a me !!!
Quello che posso fornirti è la lista dei connettori dietro l'ics e penso anche la relativa piedinatura , non gli schemi dell'Ics che ancora non sono riuscito a reperire da nessuna parte.
Oggi sono fuori casa , domani vedo di trovare un pò di tempo per inviarti quello che ho.
Non so dirti con certezza cosa accade se ricevi una telefonata mentre il video dell'Ics è commutato sull'ingresso ausiliario , ma a rigor di logica dovresti poter rispondere normalmente.
Praticamente sei già tre passi avanti a me !!!
Quello che posso fornirti è la lista dei connettori dietro l'ics e penso anche la relativa piedinatura , non gli schemi dell'Ics che ancora non sono riuscito a reperire da nessuna parte.
Oggi sono fuori casa , domani vedo di trovare un pò di tempo per inviarti quello che ho.
Non so dirti con certezza cosa accade se ricevi una telefonata mentre il video dell'Ics è commutato sull'ingresso ausiliario , ma a rigor di logica dovresti poter rispondere normalmente.
Ypsilon 1.2 8v 2006
Ex: Fulvia 3 1.3s '76, Y elefantino blu '98,
Y Unica '02, Lybra 1.9 jtd '02, Lybra 1.9 Jtd '04

Preferirei spingere la mia Lancia, piuttosto che guidare un'Audi...
Ex: Fulvia 3 1.3s '76, Y elefantino blu '98,
Y Unica '02, Lybra 1.9 jtd '02, Lybra 1.9 Jtd '04

Preferirei spingere la mia Lancia, piuttosto che guidare un'Audi...
Re: ICS NAVI ricerca schemi
Ragazzi mi serve Aiuto, per fare prove tecniche riguardanti l'entrata video sull' ICS, è possibile Smontarlo totalmente e farlo funzionare "su banco" ??
Ho visto su alcuni video di Youtube che avevano degli ICS NO NAVI sopra un tavolo alimentati da un alim.12V.
"Chemmisapestedire" ??:)-D
Ho visto su alcuni video di Youtube che avevano degli ICS NO NAVI sopra un tavolo alimentati da un alim.12V.
"Chemmisapestedire" ??:)-D
==================================================================
==================================================================
[IMG]http://img534.imageshack.us/img534/4126 ... 135639.jpg[/IMG]
==================================================================
[IMG]http://img534.imageshack.us/img534/4126 ... 135639.jpg[/IMG]
-
mimmo bt328
- Messaggi: 4079
- Iscritto il: 22 dic 2008, 00:06
Re: ICS NAVI ricerca schemi
ciao
per switchare l'ingresso video devi mandare il pin 5 a massa
per switchare l'ingresso video devi mandare il pin 5 a massa
Re: ICS NAVI ricerca schemi
non hai un allegato di miglior qualità?
==================================================================
==================================================================
[IMG]http://img534.imageshack.us/img534/4126 ... 135639.jpg[/IMG]
==================================================================
[IMG]http://img534.imageshack.us/img534/4126 ... 135639.jpg[/IMG]
Re: ICS NAVI ricerca schemi
Prova a vedere se questo lo vedi meglio.
E' una pagina di un progetto molto più articolato, questo era la sezione di ingresso video composito, conversione in digitale e riconversione in vga.
Era il 2000 ........ sic! son già passati 10 anni ...... cmq era il periodo del progetto dell'ICS. Chissa se trovo delle analogie.
Oggi lo stesso dispositivo lo si realizza molto più semplicemente.
Ciao
Umberto
E' una pagina di un progetto molto più articolato, questo era la sezione di ingresso video composito, conversione in digitale e riconversione in vga.
Era il 2000 ........ sic! son già passati 10 anni ...... cmq era il periodo del progetto dell'ICS. Chissa se trovo delle analogie.
Oggi lo stesso dispositivo lo si realizza molto più semplicemente.
Ciao
Umberto
- Allegati
-
- schema.pdf
- (26.59 KiB) Scaricato 14 volte
Re: ICS NAVI ricerca schemi
ah... una parte!!! no, dai, fai qualcosa di utile, studia e progetta un convertitore da Composito ad RGB, che poi ti compro il progettino, che devo multimedializzare la Lybra, ma non con un lettore DVD, ma con qualcosa allo stato solido!, tipo HD multimediale.
==================================================================
==================================================================
[IMG]http://img534.imageshack.us/img534/4126 ... 135639.jpg[/IMG]
==================================================================
[IMG]http://img534.imageshack.us/img534/4126 ... 135639.jpg[/IMG]
Re: ICS NAVI ricerca schemi
Un aiutino, non è possibile iniettare nell'ICS un segnale components? con un adattatore del genere?
http://www.tvcables.co.uk/cgi-bin/tvcab ... APTER.html
http://www.tvcables.co.uk/cgi-bin/tvcab ... APTER.html
==================================================================
==================================================================
[IMG]http://img534.imageshack.us/img534/4126 ... 135639.jpg[/IMG]
==================================================================
[IMG]http://img534.imageshack.us/img534/4126 ... 135639.jpg[/IMG]