Relè pompa benzina

Mercatino
Gallery
giacomo
Messaggi: 2
Iscritto il: 16 nov 2024, 23:02

Relè pompa benzina

Messaggio da leggere da giacomo »

Ciao a tutti...
Ho una ypsilon 1.2 benz del 2005... non arriva alimentazione alla pompa benzina.. vorrei chiedere se qualcuno sa qual'è il relè della pompa...il fusibile è F22. Altro non so.
Grz
nikolino
Messaggi: 471
Iscritto il: 15 ott 2011, 13:58

Re: Relè pompa benzina

Messaggio da leggere da nikolino »

ecco
Allegati
Immagine.jpg
nikolino
Messaggi: 471
Iscritto il: 15 ott 2011, 13:58

Re: Relè pompa benzina

Messaggio da leggere da nikolino »

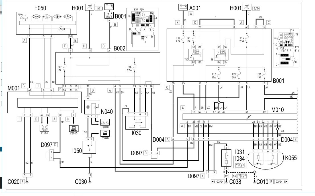
la pompa è 040 se segui il piedino 4 va a finire su relè T 10 protetto dal fusibile 21.. invece se tu dici che il fusibile è il 22 va sul T 9 è protetto dal fusibile 22, l'altro piedino della pompa il 3 va sul interruttore inerziale
Allegati
gestione lancia y 2006.pdf
(1006.77 KiB) Scaricato 160 volte
giacomo
Messaggi: 2
Iscritto il: 16 nov 2024, 23:02

Re: Relè pompa benzina

Messaggio da leggere da giacomo »

Grz moltissimo
nikolino
Messaggi: 471
Iscritto il: 15 ott 2011, 13:58

Re: Relè pompa benzina

Messaggio da leggere da nikolino »

Prego.. ;)
Ypsion1980
Messaggi: 1
Iscritto il: 29 gen 2022, 19:38

Re: Relè pompa benzina

Messaggio da leggere da Ypsion1980 »

Ciao Giacomo, ho il tuo stesso problema. Hai trovato la soluzione?
Ultima modifica di Ypsion1980 il 24 dic 2025, 11:23, modificato 1 volta in totale.
Rispondi

Torna a “Y10, Y, Ypsilon”