X(info importanteX(
-
fred summer
- Messaggi: 986
- Iscritto il: 26 feb 2009, 21:52
Re: X(info importanteX(
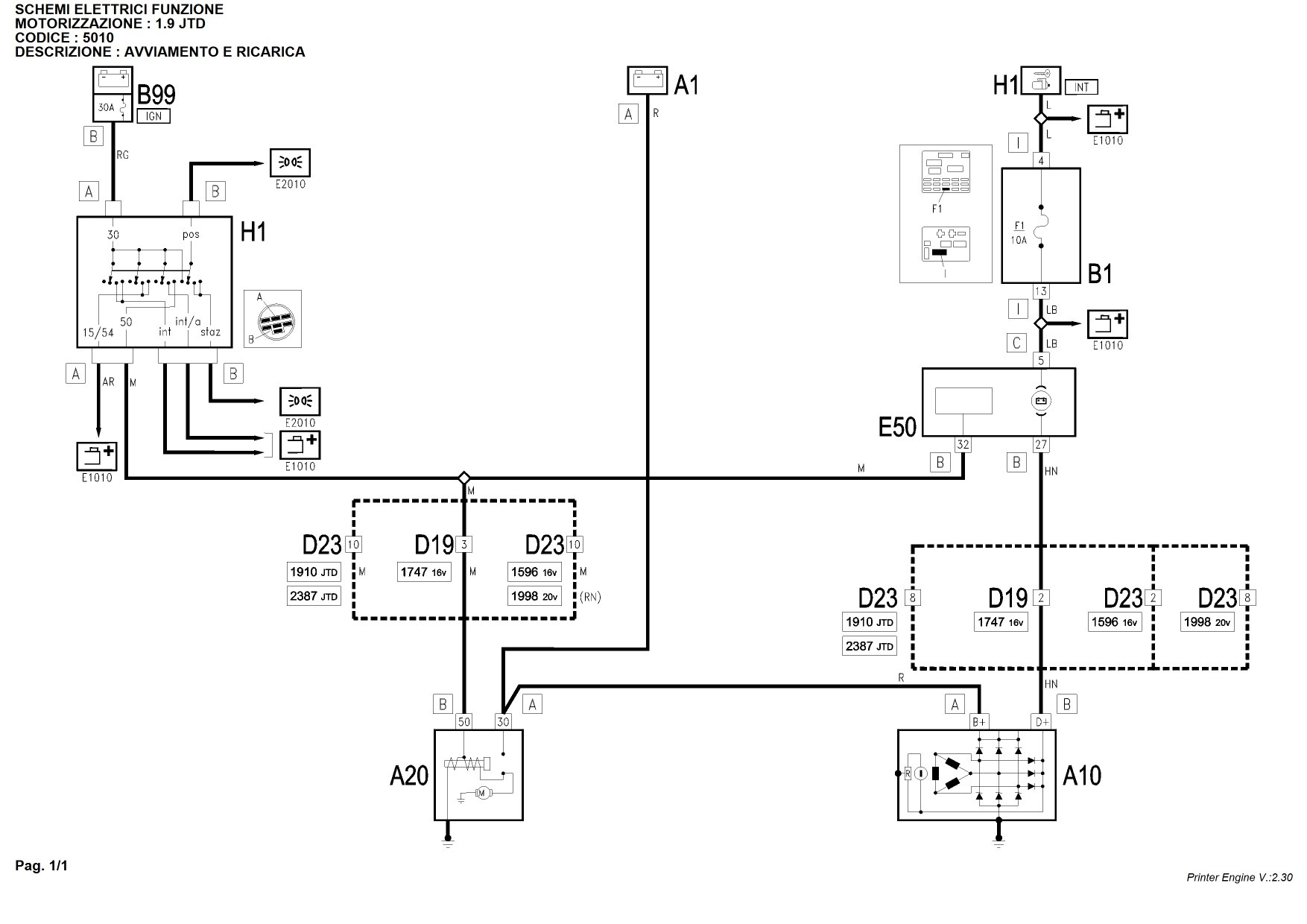
Allego il semplice schema dell'alternatore.
Potrebbe essere magari un problema di contatto con la strumentazione, il testo dice che se l'alternatore ha un problema si ha un segnale di massa sul pin che viene collegato al quadro strumenti (pin 27 connettore B ). Se però il quadro ha un ingresso con pull-down, e se stacchi il filo (o se fa un falso contatto), l'ingresso del quadro strumenti rimane a massa per effetto del P-down. E' un'ipotesi da verificare prima di spendere soldi magari inutilmente.
Potrebbe essere magari un problema di contatto con la strumentazione, il testo dice che se l'alternatore ha un problema si ha un segnale di massa sul pin che viene collegato al quadro strumenti (pin 27 connettore B ). Se però il quadro ha un ingresso con pull-down, e se stacchi il filo (o se fa un falso contatto), l'ingresso del quadro strumenti rimane a massa per effetto del P-down. E' un'ipotesi da verificare prima di spendere soldi magari inutilmente.
- Allegati
-
- 2.jpg (67.63 KiB) Visto 413 volte
-
- 1.jpg (168.99 KiB) Visto 413 volte
Fred Summer
-----------------------------------------------------------
JTD 115cv LS - S.W. - 2004 - Grigio Elisa
-----------------------------------------------------------
-----------------------------------------------------------
JTD 115cv LS - S.W. - 2004 - Grigio Elisa
-----------------------------------------------------------
-
devilnevecry
- Messaggi: 508
- Iscritto il: 04 feb 2009, 22:31
Re: X(info importanteX(
io ti ringrazio ma in materia sono proprio 0
Devilnevercry - Peppe - Messina - Lybra 1.9 Jtd Sw Lx Cruise Control Xenon no navy Supermultimedia Blue Nicole Pelle Beige Full Privacy
-
devilnevecry
- Messaggi: 508
- Iscritto il: 04 feb 2009, 22:31
Re: X(info importanteX(
novità? altre idee?
Devilnevercry - Peppe - Messina - Lybra 1.9 Jtd Sw Lx Cruise Control Xenon no navy Supermultimedia Blue Nicole Pelle Beige Full Privacy
Re: X(info importanteX(
Non credo Devil che ci siano altre idee, oppure aspetta che la prima settimana di agosto sarò in vacanza dalle tue parti, se nn sai dove mettere mani devi andare da un ELETTRAUTO!!! saluti
Luigi
[size=large][/size][sub]Lybra SW 2.0 V5 155CV LX - Pelle Blu - Navi/Tel - Bose - 03/2001 [/sub]
[size=large][/size][sub]Lybra SW 2.0 V5 155CV LX - Pelle Blu - Navi/Tel - Bose - 03/2001 [/sub]
-
devilnevecry
- Messaggi: 508
- Iscritto il: 04 feb 2009, 22:31
Re: X(info importanteX(
grz luigi ma la macchina mi serve in orma prima...lunedì elettrauto!
Devilnevercry - Peppe - Messina - Lybra 1.9 Jtd Sw Lx Cruise Control Xenon no navy Supermultimedia Blue Nicole Pelle Beige Full Privacy
Re: X(info importanteX(
Non dar retta a tutte le stupidaggini che ti scrivono ed esegui invece il seguente controllo. Con un comune tester misura la tensione sui poli della batteria senza staccare nessun cavo o morsetto.
a) Con motore fermo e nessun utilizzatore acceso (fari ecc.) la tensione deve essere 13,2 V per batteria in buone condizioni e caricata a fondo; per batteria poco carica può scendere a 12,5 V.
b) Con motore in moto a 2000 g/m circa la tensione deve raggiungere i 14-14,5 V, senza esitazioni, incertezze o instabilità.
Se è tutto ok, sei sicuro che la batteria si carica e puoi, almeno per il momento, seguitare a camminare. Prima o poi l'inconveniente, che sembrerebbe essere dovuto a dissaldatura di qualche componente nel regolatore o nel ponte diodi dell'alternatore, si ripresenterà; qualsiasi elettrauto che si rispetti è in grado di rimettere tutto a posto. N.
a) Con motore fermo e nessun utilizzatore acceso (fari ecc.) la tensione deve essere 13,2 V per batteria in buone condizioni e caricata a fondo; per batteria poco carica può scendere a 12,5 V.
b) Con motore in moto a 2000 g/m circa la tensione deve raggiungere i 14-14,5 V, senza esitazioni, incertezze o instabilità.
Se è tutto ok, sei sicuro che la batteria si carica e puoi, almeno per il momento, seguitare a camminare. Prima o poi l'inconveniente, che sembrerebbe essere dovuto a dissaldatura di qualche componente nel regolatore o nel ponte diodi dell'alternatore, si ripresenterà; qualsiasi elettrauto che si rispetti è in grado di rimettere tutto a posto. N.
-
devilnevecry
- Messaggi: 508
- Iscritto il: 04 feb 2009, 22:31
Re: X(info importanteX(
grazie nicolaii in sostanza mi stai dicendo che il problema è sicuramente dell'alternatore ma se la batteria rispetta quei valori posso andare tranquillo...giusto?
Devilnevercry - Peppe - Messina - Lybra 1.9 Jtd Sw Lx Cruise Control Xenon no navy Supermultimedia Blue Nicole Pelle Beige Full Privacy
Re: X(info importanteX(
Si, però prima o poi la spia si riaccende. D'altronde non è un problema serio. Visto che sei in zona ti consiglio l'elettrauto Briglia di Milazzo, è un vero esperto. N.
-
devilnevecry
- Messaggi: 508
- Iscritto il: 04 feb 2009, 22:31
Re: X(info importanteX(
dove ha l'officina?
Devilnevercry - Peppe - Messina - Lybra 1.9 Jtd Sw Lx Cruise Control Xenon no navy Supermultimedia Blue Nicole Pelle Beige Full Privacy
Re: X(info importanteX(
U professor si è fatto sentire, complimenti!!!! nn ha fatto altro che ripetere il mio link, in una forma diversa ma uguale, Devil queste sono parole scrite da te (un qualsiasi elettrauto puo chiederti 10€ e perdere 3 minuti)
questo consiglio è valido anche per il tuo caso:S
Luigi
[size=large][/size][sub]Lybra SW 2.0 V5 155CV LX - Pelle Blu - Navi/Tel - Bose - 03/2001 [/sub]
[size=large][/size][sub]Lybra SW 2.0 V5 155CV LX - Pelle Blu - Navi/Tel - Bose - 03/2001 [/sub]